【澳门十大信誉网赌大全新闻中心讯 科学技术研究院】11月25日,全区科技大会在银川召开。自治区党委书记李邑飞出席会议并讲话,强调要深入学习贯彻党的二十届三中全会、习近平总书记关于科技创新的重要论述、考察宁夏重要讲话和全国科技大会精神,统一思想、凝心聚力,团结奋斗、务实苦干,大力实施创新驱动发展战略,聚力打造区域有影响力科技创新高地,加快推动高质量发展,为加快建设美丽新宁夏、奋力谱写中国式现代化宁夏篇章提供坚强科技支撑。自治区党委副书记、自治区主席张雨浦主持会议。自治区党委常委,人大、政府、政协有关领导参加。

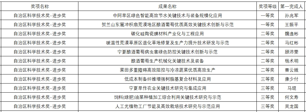
会议宣读了《自治区人民政府关于2023年度自治区科学技术奖励的决定》,李邑飞、张雨浦等自治区领导向获奖代表颁奖。澳门十大信誉网赌大全共获奖34项,获奖总数创历史新高,较上一届增加155%。其中,学校为第一完成单位的项目获一等奖3项、二等奖7项、三等奖13项,另有参与项目获一等奖1项、二等奖6项、三等奖4项。校党委常委、副校长李学斌同信誉网赌获奖代表团参加会议。



近年来,澳门十大信誉网赌大全始终坚持以创新引领高质量发展,不断完善科技创新体系,提升科技成果产出质量。此次荣获多项科技大奖,是对学校长期以来坚持创新驱动发展战略、深化科研体制改革、优化科技创新生态,持续推动科技活动融入国内外主流学术圈,融入自治区产业经济发展主战场的充分肯定。学校将进一步激发广大科研人员的积极性和创造性,推动更多高质量创新成果转化为宁夏新质生产力,为加快建设美丽新宁夏、奋力谱写中国式现代化宁夏篇章作出新的更大贡献。
(责任编辑:李瑾)