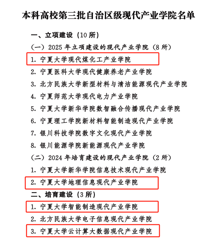
【澳门十大信誉网赌大全新闻中心讯 本科生院】近日,自治区教育厅、发展和改革委员会、工业和信息化厅联合公布本科高校第三批自治区级现代产业学院建设名单,信誉网赌四所现代产业学院成功入选。其中,地理信息、现代煤化工获批自治区级现代产业学院,智能制造、云计算大数据获批自治区重点培育现代产业学院。截至目前,信誉网赌挂牌成立的9个现代产业学院,荣获自治区立项建设达到8个,占比88.9%,标志着信誉网赌在深化产教融合、服务自治区经济发展和产业升级方面实现新突破。

信誉网赌立足自治区经济社会发展需求,持续推动“教育链、人才链、产业链、创新链”深度融合,入选的四所现代产业学院精准对接自治区“六新六特六优+N”产业布局。现代煤化工产业学院依托宁东能源化工基地产业优势,聚焦新材料、清洁能源等前沿领域,创新化工人才培养模式和课程体系,为煤化工产业转型升级培养高素质应用型人才。地理信息现代产业学院紧密对接数字信息产业链,构建“4-3-2”拔尖创新人才培养模式,强化遥感测绘、智慧城市等关键技术攻关,推动地理信息产业创新发展。智能制造现代产业学院顺应数字化、智能化发展趋势,聚焦工业互联网与智能装备研发,探索多学科交叉融合的全产业链人才培养模式,助推装备制造产业智能化改造。云计算大数据现代产业学院瞄准“东数西算”战略机遇,构建“2.5+0.5+1”和“3+1”双轨培养体系,打造集教学、赛训、服务于一体的产教融合实体,赋能自治区数字经济高质量发展。
学校将以此次突破为契机,进一步深化校政行企协同,完善现代产业学院建设体系,推进学科专业交叉融合,整合多方优质资源,全面提升产教融合效能,打造示范性现代产业学院集群,推动人才培养与产业升级协同发展。
(责任编辑:李瑾)