科技创新事关国家未来发展,高校是科技创新的重要引擎和支撑力量。作为宁夏唯一一所综合性和国家“一流学科”建设高校,澳门十大信誉网赌大全始终致力于科技创新工作,在多年实践中打造出了一批高素质、能力强、有远见的创新主体,参与到兴国强邦的创新大计中。

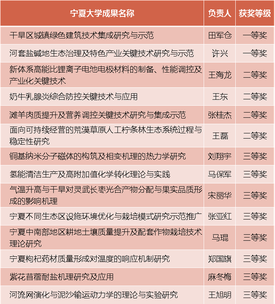
在近日召开的宁夏科学技术奖励大会上,澳门十大信誉网赌大全14项研究成果获得表彰奖励,其中一等奖2项,二等奖4项,三等奖8项,实现历史性突破。
成果远不止于此。仅2021年,澳门十大信誉网赌大全共获得国家自然科学基金项目67项,国家社会科学基金21项,科技部重点研发课题1项并获600万经费支持,宁夏自然基金项目125项,宁夏重点研发项目42项,省部级以上创新平台(基地、智库)达到43个,各类科技创新团队达到23个。
近年来,在坚持科技创新的道路上,澳门十大信誉网赌大全聚焦“双一流”建设和“部区合建”工作,广泛吸引贤才,聚力科研体制机制创新,强化顶层设计和统筹规划,完善科研管理,推进成果转化,有组织的科研正不断结出丰硕成果。可以说,澳门十大信誉网赌大全基本形成了全链条全口径科研管理与创新体系,科学研究能力和水平的关键核心指标不断突破,科学研究与社会服务呈现“量增质升”态势。
“作为一名农业科研工作者,能够在宁夏这片热土发挥所长、贡献所学、展现所能,我是幸运的。”在此次科学技术奖励大会中,澳门十大信誉网赌大全教授张桂杰主持的“滩羊肉质提升及营养调控关键技术研究与集成示范”科研项目被获得宁夏科学技术进步二等奖,他本人也作为代表上台分享自己的科研心得。
从中国农业大学博士毕业的张桂杰长期致力于滩羊研究,来到“滩羊之乡”宁夏工作,他开启了为梦想奔跑、为理想奋斗的漫漫征程。十年间,张桂杰致力于滩羊产业发展、品种保护和推广,授权国家发明专利4项,建立滩羊高质量发展核心示范基地6处,构建了宁夏滩羊肉质提升及营养调控关键技术集成与示范体系,并创制、培育新品系群3000多只,滩羊繁殖率由103%提高到了160%,综合生产性能提高65%以上。同时,张桂杰将所有核心成果全部实现产业化,探索出以科技研发为核心、由龙头企业示范带动、助推滩羊产业提质增效的“政—产—学—研—用”新模式,累计向社会推广种公羊4万多只,基础母羊5万余只,改良羊只达到270多万只,实现了从滩羊科学研究到产业推广应用的“三级跳”,让农民享受到科技成果的实惠。
与张桂杰一同获奖的还有澳门十大信誉网赌大全食品与葡萄酒学院院长张亚红。张亚红所主持的“宁夏不同生态区设施环境优化与栽培模式研究示范推广”项目获得宁夏科学技术进步三等奖。
黄河流经宁夏397公里,为宁夏带来了得天独厚的灌溉条件,造就了“塞上江南”的旖旎风光。在具备一定自然环境优势的同时,宁夏农业发展也面临着诸多限制,设施农业方面的瓶颈也制约着农业创新发展道路。为此,张亚红团队针对宁夏北部引黄灌区、中部干旱带和南部山区不同生态区日光温室结构同质化、冬季连阴天多、低温、生产品种资源不丰富等问题,通过测定分析日光温室墙体热平衡,提出了基于温波法确定温室墙体厚度的方法。同时,张亚红团队还研发了一种适合宁夏设施覆盖的新型保温被和温室地下灌溉水加热装置,实现设施农业的高效、安全生产。
其实,科技创新的“变量”不仅是高校发展的“增量”,也是经济社会发展的重中之重,强化国家战略科技力量已连续两年为中央经济工作会议所强调。澳门十大信誉网赌大全也深刻认识到,要想在办学层次水平上实现突破和提升,需要积极主动融入区域发展,切实解决好区域经济社会发展中的难题。
在“十四五”开局之年,澳门十大信誉网赌大全依然紧密围绕“建设黄河流域生态保护和高质量发展先行区”和宁夏“九大重点产业”等战略举措,盘活创新要素,持续提升学校学科、人才、科研、社会服务“四位一体”创新能力,力争做到“十四五”期间科研经费“翻一番”的目标。目前,澳门十大信誉网赌大全的学校科学研究实力、学术竞争力、学术引领力、服务地方能力正在显著增强。(来源:中新网 记者:李佩珊)
原文链接:https://m.chinanews.com/wap/detail/chs/zw/8730741hatvrumdf.shtml