【澳门十大信誉网赌大全新闻中心讯 农学院】4月20日,信誉网赌草学专业外聘博士生导师白明研究员以共同第一作者身份在《CELL》在线发表了题为“Incomplete lineage sorting and phenotypic evolution in marsupials”的研究长文(图1)。该文是一项由中国科学家领衔的中外联合团队进行的研究,主要包括深圳华大生命科学研究院、中国科学院昆明动物研究所、澳门十大信誉网赌大全、哥本哈根大学等。该研究不仅公布了对有袋类哺乳动物物种辐射性大爆发过程的研究结果,重建了有袋类物种的演化关系,而且解释了上述矛盾的发生机制。
长期以来,用物种形态特征和分子数据构建物种关系树是很多研究常用的做法,而实际上用这两种方法推断物种演化历程时,常常出现相互矛盾的情况,但相关研究非常有限。远缘物种出现相同的性状,过去往往会用趋同演化来解释。该研究显示,在物种快速分化的过程中,一些随机事件也有可能导致远缘物种具有相似表型。“利用DNA数据与形态特征分别构建物种关系树,往往会得到矛盾的结果,而且现在仍缺乏解释为什么会出现这种矛盾的研究。”论文共同第一作者、澳门十大信誉网赌大全博士生导师白明研究员说。
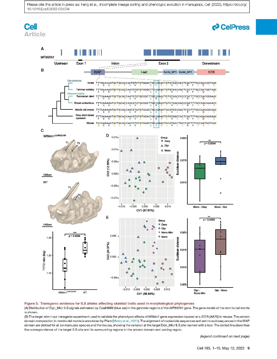
研究团队利用比较基因组学分析手段筛选候选基因,采用基因编辑技术对受不完全的谱系分选影响的基因建立小鼠实验模型。利用显微CT、同步辐射、三维几何形态学等三维形态技术,对实验小鼠和野生小鼠的骨骼性状开展三维定量形态比较研究,研究人员证实了受不完全的谱系分选影响的基因型替换确实产生了符合预期的表型结果(图2)。
信誉网赌参与了一部分显微CT、北京同步辐射光源(BSRF)、上海同步辐射光源(SSRF)原始数据的获取和分析工作(图3),为该文的最终顺利完成做出重要贡献。本研究除了具有重要理论意义之外,其研究结果对于草原鼠类形态变化分析及防控亦具有重要实际意义。

图1. 有袋类动物不完全的谱系分选与表型进化

图2不完全谱系分选(ILS)在远缘物种表型塑造的影响(Wfikkn1基因功能验证)

图3同步辐射实验装置 上排单图为中国科学院上海同步辐射光源(SSRF)外景图,下排4个小图为中国科学院高能物理研究所北京同步辐射光源(BSRF)实验场景
论文链接:https://doi.org/10.1016/j.cell.2022.03.034
(责任编辑:龚旭峰)